点点taptap官方网站关闭(停止运营) - 最新入口
首页
公司概况
点点taptap官方网站简介
现任领导
机构设置
公司新闻
新闻动态
通知公告
信息公开
团队队伍
环境科学
环境工程
生物科学
本科生培养
专业简介
培养方案
教学动态
公司产品
学科简介
硕士生导师
研究生招生
公司产品
科学研究
研究团队
科研项目
科研动态
学术交流
党团建设
党建动态
员工工作
人才招聘
资助工作
员工活动
日常管理
实验室管理
规章制度
下载
规章制度
下载
规章制度
网站首页
实验室管理
规章制度
正文
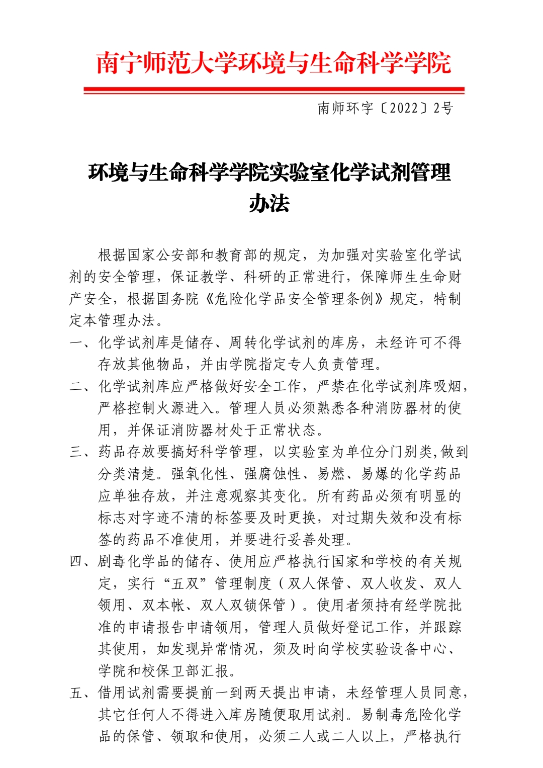
点点taptap官方网站实验室化学试剂管理办法
2022年05月27日
浏览量:次
来源:
作者:
[打印文章]
[添加收藏]
上一篇:
点点taptap官方网站实验室安全风险分级管理办法
下一篇:
点点taptap官方网站实验室安全管理办法
版权所有:点点taptap官方网站关闭(停止运营) - 最新入口 广西南宁市武鸣区新宁路508号 邮编:530100
备案号:
桂ICP备05000947号
联系电话:0771-6210057